SGA-500系列在線式氨氣氣體檢測儀功能強大,配置齊全;大屏幕液晶顯示屏,可實時顯示檢測的氣體名稱、氣體單位、現場濃度值等信息;工作指示燈(綠)、報警指示燈(紅)、故障指示燈(黃)、監測狀態,一目了然;國外原裝進口氣體傳感器,反應靈敏,測量精準;32位納米級微處理器+24位超高ADC采集芯片,反應速度更快,檢測數值更穩定;全量程溫濕度補償及智能運算,確保監測數據準確無誤;一體式聲光報警器,簡潔大方。
SGA-500系列在線式氨氣氣體檢測儀是深國安電子完全依照工業級設計標準,自主研發生產的一款防爆型氣體檢測儀表;不僅獲得國家防爆電氣產品質量監督檢測中心頒發的防爆合格證(防爆證編號:CNEx19.1790X),同時還是國內氣體探測器(也叫氣體變送器、氣體檢測探頭、氣體泄漏報警器)行業內唯一獲得歐盟CE和ROHS雙認證的氣體檢測儀品牌;可直接安裝在危險區域的1區和2區使用;鋁合金防爆外殼,堅固耐用;智能氣體傳感器芯片,支持24小時連續在線監測;寬電壓直流供電設計,12-30V之間可自由使用;4-20mA和RS485雙信號輸出,支持數據長距離遠傳,并可兼容90%以上廠家的氣體報警控制器、PLC、DCS、DDC等上位機系統;三種氣體采樣方式,可根據應用場景自由選擇適合自己的自然擴散式、主動泵吸式或密閉管道式氣杯;內置國際一線品牌氣體傳感器,精度高,穩定性強,誤差率低;全量程溫濕度補償,確保測量數值長期穩定、可靠;自帶空氣中零點自動校正功能,保證產品使用過程中不出現誤報現象;深國安電子的SGA-500系列在線式氣體檢測儀憑借卓越品質和優良售后,不僅暢銷國內24個省市,還遠銷包括臺灣、新加坡、馬來西亞等多個國家和地區;
SGA-500系列在線式氨氣氣體檢測儀功能強大,配置齊全;大屏幕液晶顯示屏,可實時顯示檢測的氣體名稱、氣體單位、現場濃度值等信息;工作指示燈(綠)、報警指示燈(紅)、故障指示燈(黃)、監測狀態,一目了然;國外原裝進口氣體傳感器,反應靈敏,測量精準;32位納米級微處理器+24位超高ADC采集芯片,反應速度更快,檢測數值更穩定;全量程溫濕度補償及智能運算,確保監測數據準確無誤;一體式聲光報警器,簡潔大方;當現場監測氣體濃度值達到預設報警點時,會自動發出85dB以上聲光報警、提醒人員安全撤離;還可選配開關量信號,與風機、切斷閥、噴淋系統等設備進行聯動,自動處置險情;紅外遙控器,無需開蓋即可對現場氣體報警器進行調零、高低報設置、氣體校準等服務;深國安獨有三防設計(防高濃度過載+防人員誤操作+防雷擊),安全系數可與國外原裝進口氣體檢測儀相媲美:
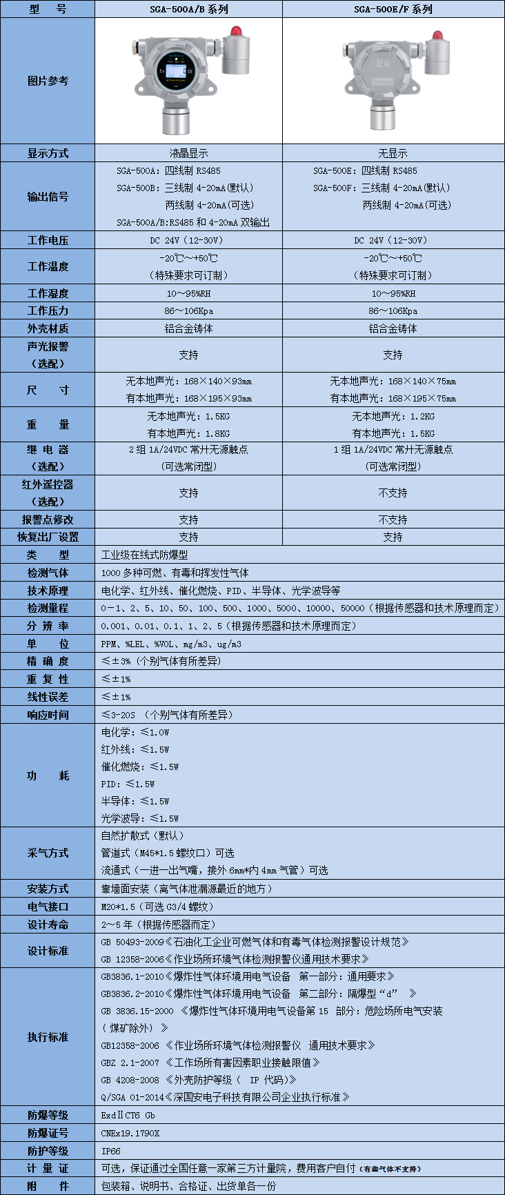
SGA-500系列在線式防爆型氨氣氣體檢測儀設計簡單,安裝布線方便;按有無顯示和信號輸出的不同,共分為SGA-500A系列液晶顯示型RS485信號輸出氣體檢測儀、SGA-500B系列液晶顯示型4-20mA信號輸出氣體檢測儀、SGA-500E系列無顯示型RS485信號輸出氣體檢測儀和SGA-500F系列無顯示型4-20mA信號輸出氣體檢測儀;具體區別請參照下面產品參數列表。
●支持1000多種可燃、有毒和揮發性氣體檢測;
●本質安全型電路設計、安全可靠;
●資質齊全(防爆證、CE、ROHS、計量證等),安全有保障;
●24小時實時在線監測,安全無憂;
●采用國際一線品牌氣體傳感器,長期穩定不漂移;
●反應靈敏、測量精準、抗干擾能力強;
●支持PPM、%LEL、%VOL、mg/m3等多種檢測單位
●中文或英文操作系統可選,真正的全球通;
●4-20mA、RS485、0-5V電壓等多種信號輸出可選;
●良好的密封性,耐壓、隔爆、抗電磁干擾;
●使用方式多樣,可單機接220V電源使用,也可與系統配套使用;
●聲光報警器一體化、模塊化設計,易于安裝,;
●人性化設計,客戶可根據需要自行修改報警點;
●內置按鍵設計+恢復出廠設置功能,避免人員誤操作;
●自帶全量程溫度補償和數據修正,大幅提高產品的精度性和穩定性;
●空氣中零點自動校準,確保產品不誤報;
●2組開關信號輸出,方便與風機或電磁閥的控制設備聯動使用;
●可通過遙控器,免開蓋對檢測儀進行報警點、零點調整和目標點標定;
●不銹鋼銘牌,產品規格永不褪色、永不遺失;
●獨特的結構設計,安裝、布線簡單方便,節約成本。
●鋁合金鑄體防爆外殼,堅固耐用;
●防爆證等級:ExdIICT6 Gb
●防爆證編號:CNEx19.1790X
●防護等級:IP66

